User Tools


Differential Equations to Difference Equations

Answers for selected problems

Chapter 8


Section 8.1

1. (a) $ \displaystyle{x(t) = \frac{1}{3}t^3 - 2t + 3}$

(c) $ \displaystyle{y(t) = \frac{2}{3}t^{\frac{3}{2}} - \frac{11}{3}}$

3. (a) $ \displaystyle{x(t) = -16t^2 + 20t + 100}$

(b) $ \displaystyle{t = \frac{5}{8}}$ seconds

(c) $ 106.25 $ feet

(d) $ \displaystyle{t = \frac{5}{8}(1 + \sqrt{17}) = 3.2019}$ seconds, rounded to 4 decimal places

4. (a) Section 8.1 - Problem 4. (a)

(c) Section 8.1 - Problem 4. (c)

(e) Section 8.1 - Problem 4. (e)

(g) Section 8.1 - Problem 4. (g)

5. (a) Section 8.1 - Problem 5. (a)

(c) Section 8.1 - Problem 5. (c)

(e) Section 8.1 - Problem 5. (e)

(g) Section 8.1 - Problem 5. (g)

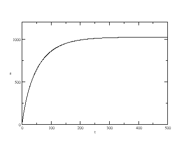
7. (b) Section 8.1 - Problem 7. (b)

(c) Yes, the object appears to be approaching a terminal speed of $ 1024 $ feet per second.

(d) The solution, $ \displaystyle{s = \frac{1024}{c^2}}$, is the terminal speed of the object since this is the speed at which the acceleration is $ 0 $.

9. (b) Section 8.1 - Problem 9. (b)

(c) $ 70.5 $ million

(d) During the year 2022


Section 8.2

1. (a) $ \displaystyle{x = 75e^{-0.9t}}$

(c) $ \displaystyle{y^2 = t^2 + 25}$, or $ \displaystyle{y = \sqrt{t^2 + 25}}$

(e) $ \displaystyle{x^2 = 2t - 2\log(1 + t) + 16}$, or $ \displaystyle{x = \sqrt{2t - 2\log(1 + t) + 16}}$

(g) $ \displaystyle{x = \frac{1}{1 + 4e^{-t}}}$

2. (a) $ \displaystyle{x = \frac{2x_0}{2 + x_0t^2}}$

(c) If $ x_0 > 0 $, domain $ = (-\infty, \infty) $. If $ x_0 < 0 $, domain $ \displaystyle{= \left\{t : t \ne \sqrt{-\frac{2}{x_0}}\right\}}$.

3. (a) The equation of the curve is $ ax^2 + by^2 = c $, where $ c $ is a constant. This is the equation of an ellipse, which becomes a circle if $ a = b $.

4. (a) $ \displaystyle{x = \frac{x_0}{1 - kx_0t}}$

(c) $ \displaystyle{x = \left(\frac{1}{2}kt + \sqrt{x_0}\right)^2 = \frac{1}{4}k^2t^2 + k\sqrt{x_0}t + x_0}$

(e) The slowest population growth occurs when $ 0 < b < 1 $, the most rapid when $ b > 1 $. The case $ b > 1 $ is called the doomsday model because the population goes to infinity in a finite amount of time.

5. (b) $ \displaystyle{v = \sqrt{\frac{mg}{k}}\left(\frac{1 - e^{2\sqrt{\frac{kg}{m}}t}}{1+e^{2\sqrt{\frac{kg}{m}}t}}\right) = -\sqrt{\frac{mg}{k}}\tanh\left(\sqrt{\frac{kg}{m}}t\right)}$


Section 8.3

1. (a) $ \displaystyle{x(t) = \frac{20}{9}e^{3t} - \frac{2}{3}t - \frac{2}{9}}$

(c) $ \displaystyle{y = \frac{25}{2}e^{0.4t} - \frac{15}{2}}$

(e) $ \displaystyle{x = t^3 + 3t^2}$

2. (a) $ \displaystyle{x = 1.2e^{0.015t + 0.34875(1 - e^{-0.04t})}}$

3. (b) $ \displaystyle{y = 156e^{0.02t} - 2t - 100}$

(c) $ 70.5 $ million

(d) During the year 2022

5. (b) $ \displaystyle{x = kV + V(k_0 - k)e^{-\frac{q}{V}t}}$, $ \displaystyle{\lim_{t \to \infty}x(t) = kV}$

6. (b) $ \displaystyle{x = \frac{2t}{1 + t^2}}$

(c) $ \displaystyle{x = \frac{1}{1 + e^{-t}}}$


Section 8.4

1. (a) $ \displaystyle{x = \frac{2}{3}e^t - \frac{2}{3}e^{-2t}}$

(c) $ \displaystyle{x = 2e^{-t} - e^{-2t}}$

(e) $ \displaystyle{x = e^t(10\cos(t) - 6\sin(t))}$

(g) $ \displaystyle{x = \frac{3}{4}\sin(4t)e^{-2t}}$

(i) $ \displaystyle{x = -(6 + 14t)e^{-3t}}$

3. (a) $ x(0) = 0 $: $ \displaystyle{x = \frac{1}{3}\sin(3t)e^{-t}}$

$ x(0) = -10 $: $ \displaystyle{x = -e^{-t}(10\cos(3t) + 3\sin(3t))}$

$ x(0) = 10 $: $ \displaystyle{x = e^{-t}\left(10\cos(3t) + \frac{11}{3}\sin(3t)\right)}$

(b) $ \dot{x}(0) = 0 $: $ \displaystyle{x = e^{-t}\left(10\cos(3t) + \frac{10}{3}\sin(3t)\right)}$

$ \dot{x}(0) = -5 $: $ \displaystyle{x = e^{-t}\left(10\cos(3t) + \frac{5}{3}\sin(3t)\right)}$

$ \dot{x}(0) = 5 $: $ \displaystyle{x = e^{-t}(10\cos(3t) + 5\sin(3t))}$

5. (a) $ \displaystyle{x = c_1e^t + c_2e^{-t} + c_3e^{-2t}}$

(b) $ \displaystyle{x = c_1e^{-t} + c_2te^{-t} + c_3t^2e^{-t}}$


Section 8.5

1. $ g \approx 978.9 $ centimeters per second per second

3. For $ c = 0 $, \[ x = 10\cos(t) \] and the motion is undamped. For $ c = 10 $, \[ x = \frac{20}{\sqrt{3}}e^{\frac{-t}{2}}\cos\left(\frac{\sqrt{3}}{2}t - \frac{\pi}{2}\right) \] and the motion is underdamped. For $ c = 25 $, \[ x = -\frac{10}{3}e^{-2t} + \frac{40}{3}e^{-\frac{t}{2}} \] and the motion is overdamped.

6. (a) Hint: Show that $ x $ must satisfy the equation $ \displaystyle{\ddot{x} + \frac{k}{m}x = 0}$, where $ \displaystyle{k = \frac{mg}{R}}$.

(b) $ 84.5 $ minutes

(c) $ -17,614 $ miles per hour


Section 8.6

1. (a) $ x = c_1\cos(t) + c_2\cos(t) $, $ (0, 0) $ is a center

(b) $ x = c_1e^{-t} + c_2e^{-2t} $, $ (0, 0) $ is a stable equilibrium

(c) $ x = c_1e^t + c_2e^{-t} $, $ (0, 0) $ is an unstable equilibirum

(d) $ x = e^{-t}(c_1\cos(t) + c_2\sin(t)) $, $ (0, 0) $ is a stable equilibrium

(e) $ x = e^t(c_1\cos(t) + c_2\sin(t)) $, $ (0, 0) $ is an unstable equilibrium

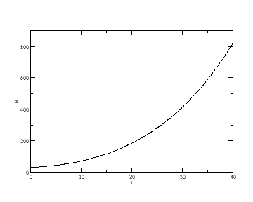
4. (a) Equations: \[ \begin{align} \dot{x} &= y \\ \dot{y} &= -x^2 \end{align} \] Graph of $ x(t) $: Section 8.6 - Problem 4. (a)

Phase curve: Section 8.6 - Problem 4. (a)

(c) Equations: \[ \begin{align} \dot{x} &= y \\ \dot{y} &= -x^3 \end{align} \] Graph of $ x(t) $: Section 8.6 - Problem 4. (c)

Phase curve: Section 8.6 - Problem 4. (c)

(e) Equations: \[ \begin{align} \dot{x} &= y \\ \dot{y} &= (x^2 - 1)y - x \end{align} \] Graph of $ x(t) $: Section 8.6 - Problem 4. (e)

Phase curve: Section 8.6 - Problem 4. (e)

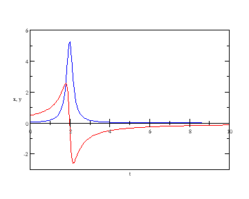
5. (a) Graph of $ x(t) $ (blue) and $ y(t) $ (red): Section 8.6 - Problem 5. (a)

Phase curve: Section 8.6 - Problem 5. (a)

(c) Graph of $ x(t) $ (blue) and $ y(t) $ (red): Section 8.6 - Problem 5. (c)

Phase curve: Section 8.6 - Problem 5. (c)

7. Graph of $ x(t) $: Section 8.6 - Problem 7

The period is approximately $ 3.00 $ seconds. The period of the linearized system is $ 2.84 $ seconds. The exact period (see Problem 2 in Section 8.5) is $ 3.03 $ seconds.

9. (a) Equations: \[ \begin{align} \dot{x} &= y \\ \dot{y} &= -\alpha y + x(1 - x^2) \end{align} \]

Stationary points: $ (-1, 0) $, $ (0, 0) $, and $ (1, 0) $

(b) $ (-1, 0) $ and $ (1, 0) $ are stable equilibrium points and $ (0, 0) $ is an unstable equilibrium point.

(c) $ (-1, 0) $, $ (0, 0) $, and $ (1, 0) $ are all unstable equilibrium points.


Section 8.7

1. (a) $ \displaystyle{x = a_0\sum_{n=0}^\infty \frac{3^nt^n}{n!} = a_0e^{3t}}$

(c) $ \displaystyle{x = a_0 + (a_0 - 1)\sum_{n=1}^\infty \frac{t^n}{n!} = 1 + (a_0 - 1)e^t}$

2. (a) For $ t $ in $ (-\infty, \infty) $, \[ x = a_0\left(1 - \frac{1}{6}t^3 + \frac{1}{180}t^6 - \cdots\right) + a_1\left(t - \frac{1}{12}t^4 + \frac{1}{504}t^7 - \cdots\right). \]

(c) For $ t $ in $ (-\infty, \infty) $, \[ x = a_0\left(1 - \frac{1}{2}t^2 + \frac{1}{8}t^4 - \cdots\right) + a_1\left(t - \frac{1}{3}t^3 + \frac{1}{15}t^5 - \cdots\right). \]

(e) For $ t $ in $ (-1, 1) $, \[ x = a_0\left(1 + \frac{1}{2}t^2 + \frac{7}{24}t^4 + \cdots\right) + a_1\left(t + \frac{1}{2}t^3 + \frac{13}{40}t^5 + \cdots\right). \]

5.

$\mathbf{r}$ Polynomial solution
$0$ $ x_1(t) = 1 $
$ 1 $ $ x_2(t) = t $
$ 2 $ $ x_1(t) = 1 - 2t^2 $
$ 3 $ $ x_2(t) = t - \frac{2}{3}t^3 $
$ 4 $ $ x_1(t) = 1 - 4t^2 + \frac{4}{3}t^4 $
$ 5 $ $ x_2(t) = t - \frac{4}{3}t^3 + \frac{4}{15}t^5 $

7. (c) Legendre polynomials: \[ \begin{align} P_0(t) &= 1 \\ P_1(t) &= t \\ P_2(t) &= -\frac{1}{2} + \frac{3}{2}t^2 \\ P_3(t) &= -\frac{3}{2}t + \frac{5}{2}t^3 \\ P_4(t) &= \frac{3}{8} - \frac{15}{4}t^2 + \frac{35}{8}t^4 \\ P_5(t) &= \frac{15}{8}t - \frac{35}{4}t^3 +\frac{63}{8}t^5 \\ \end{align} \]